您所在位置: > 通知公告 >

通知公告

关于举办“旅游管理专业研究方法与论文写作在线研修班”的通知

发布时间:2024-12-19 16:30:00

各高校旅游管理学科负责人及有关单位:

  为深入学习贯彻党的“二十大”精神、二十届三中全会精神和习近平总书记关于教育与科研工作的重要论述、落实《中共中央国务院关于弘扬教育家精神加强新时代高素质专业化教师队伍建设的意见》等文件精神,引导广大高校教师潜心科研,提升科学研究水平,同时结合《教育部产学合作协同育人项目管理办法》贯彻执行教育部产学合作协同育人项目,申博sunbet拟举办“旅游管理专业研究方法与论文写作在线研修班”,现将有关事宜通知如下:
一、举办单位
  主办单位:申博sunbet
  协办单位:山东省国高教育研究有限公司
二、时间形式
  时间:2025年1月13日
  形式:在线直播+回放
三、研修内容
  (一)指导参会人员把握旅游管理领域发展的最新趋势和转向,培养问题意识,提升在选题、文献综述等方面的精准度和专业性。
  (二)指导参会人员学会如何捕捉学术前沿,精炼选题思路,掌握构建论文框架的技巧,提升论文选题创新性和学术价值。
四、研修对象
  各高等公司/科研院所旅游管理专业教师/学科负责人、博士和硕士研究生等。

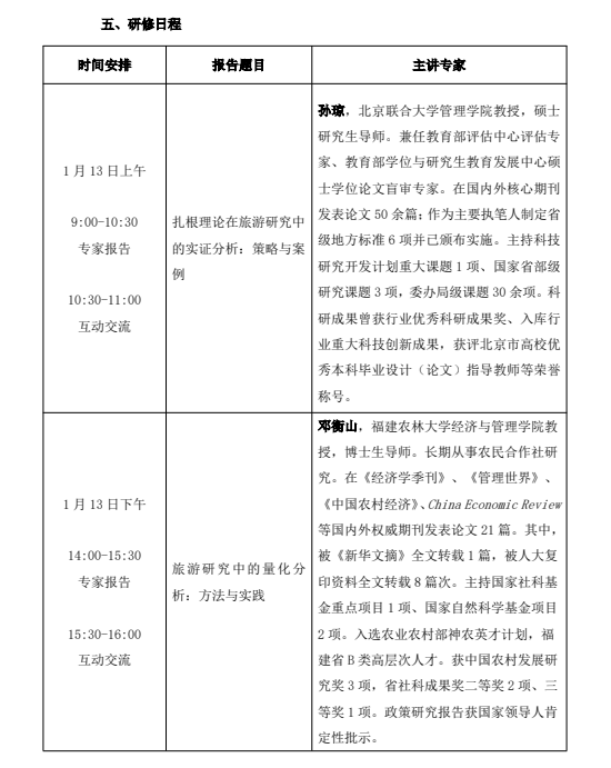
五、研修日程

六、参加方式
  扫码入群,获取参会资料,及时关注会议动态。
  注:本次学术会议由教育部产学合作协同育人项目支持,不收取任何费用。
七、结业证书
  学员按照规定完成研修课时,颁发申博sunbet电子“结业证书”,证书将在课程结束后10个工作日内发放,具体领取方式:关注“科研写作研究所”公众号,点击菜单栏“科研服务-证书查询”即可领取,证书中注明研修课程名称及学时。
八、联系方式
  张  阔:0531-88010096;18678863106(参会事宜)
  邵  敏:13959105351(证书事宜)

关闭